退出

《2019中国电子竞技行业发展白皮书》(下篇)

导读:2019年,中国电竞行业继续处于上升期,电子竞技产业规模达到1102.2亿元,电竞用户达到4.4亿人。成为全球最具影响力与潜力的电竞市场。电子竞技产业链中各部门不断丰富其内容,经济数据全面增长。电竞游戏公司收入再创新高;用户基数进一步增长;电竞赛事运营、俱乐部的运营方式更趋科学;头部直播平台实现净盈利;“电竞+”模式突破了以往的电竞周边概念,向着更大的量级发展。如今的电子竞技行业,朝着联盟化、地域化、去游戏化的方向科学发展,不断完善自己的体育化进程。同时,支持电竞产业的政策在这一年来实现井喷,电子竞技行业处于高速发展的黄金时代。陀螺研究院发布《中国电子竞技行业报告》,囊括电子竞技行业概况、电子竞技用户分析、中国电子竞技发展趋势、电子竞技行业竞争力分析四个方面,解读2019年中国电竞行业取得的成绩与崭新变化。
《2019中国电子竞技行业发展白皮书》(上篇)丨陀螺研究院
摘要:

中国电子竞技发展趋势

2019年,电子竞技的关键词是联盟化、地域化、去游戏化。在电竞的体育化发展中,动视暴雪、腾竞体育、王者荣耀KPL等都做出了重要的贡献。腾竞体育的成立标志着LPL将独立运营。LPL总赞助商再创新高,英雄联盟电竞品牌价值提升。KPL将在新赛季全面推进战队地域化。另外,KPL的赛制也将在新的一年全面升级,更好地抓准每一赛事的角色定位,为整个王者荣耀电竞的发展服务。电竞的地域化也是体育化发展的一环,随着地域化的深入发展,电竞队伍会成为传统体育队伍一样的城市名片。电竞去游戏化的现象也在19年更加明显,不玩游戏的观众数量明显提升。电竞游戏的文化价值也得到拓展,电竞赛事结合本土文化的特色内容,游戏世界观衍生文娱作品在这一年继续涌现。

电子竞技行业竞争力分析

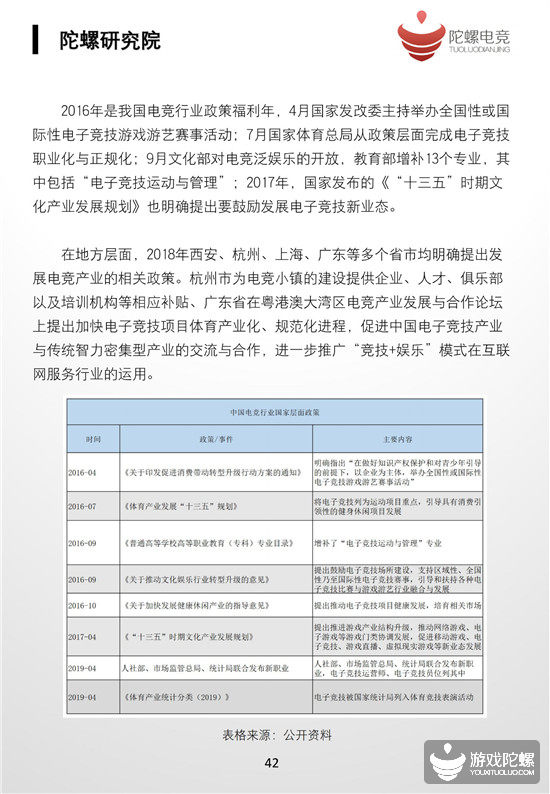
电竞市场呈现用户群体庞大、市场容量大的优势。知名国际赛事不断进入中国、固定席位制联盟是电子竞技该抓住的发展机遇。但同时,电竞的市场开发能力需提高、从业人员整体受教育水平也有待提高。电竞游戏国产化程度低、部分联盟的恶性竞争则是电子竞技行业发展中的威胁,亟需行业重视。电子竞技因其竞技主体为电子游戏这一特殊性,受政策影响的因素大,2019年有利电竞的地方政策来到16个,相比17-18年两年的12个还要多,标志电竞随着时代发展不断受到认可。以下为陀螺研究院《2019中国电子竞技行业报告》下篇: